Instance Verification Kit (IVK)

mutex lock @ [18157+36+/linux-3.19-rc1/drivers/xen/xenbus/xenbus_xs.c]
Instance Signature: request_mutex

The Matching Pair Graph:


Function Name
Control Flow Graph (CFG)
Events Flow Graph (EFG)
Source Correspondence
do_suspend [2333+10+/linux-3.19-rc1/drivers/xen/manage.c]
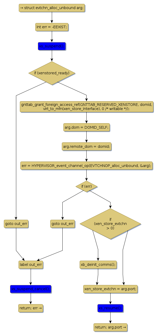
xenbus_alloc [632+12+/linux-3.19-rc1/drivers/xen/xenbus/xenbus_dev_backend.c]
xs_resume [18241+9+/linux-3.19-rc1/drivers/xen/xenbus/xenbus_xs.c]
xs_suspend [18077+10+/linux-3.19-rc1/drivers/xen/xenbus/xenbus_xs.c]
xs_suspend_cancel [18675+17+/linux-3.19-rc1/drivers/xen/xenbus/xenbus_xs.c]